C++ 주요 STL들을
한번에 정리하고자 한다.

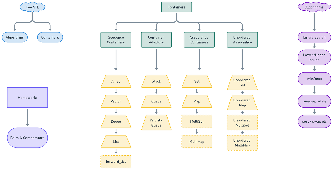
위 컨테이너들에 대한 쓰이는 예시를 아래 실제 코드로 정리하고자한다.
Arrays:
#include <iostream>
#include<array>
using namespace std;
int main() {
int basic[3] ={1,2,3};
array<int,4> a = {1,2,3,4};
int size = a.size();
for(int i=0;i<size;i++ ){
cout<<a[i]<<endl;
}
cout<<"Element at 2nd Index-> "<<a.at(2)<<endl;
cout<<"Empty or not-> "<<a.empty()<<endl;
cout<<"First Element-> "<<a.front()<<endl;
cout<<"last Element-> "<<a.back()<<endl;
}
Vector:
#include <iostream>
#include<vector>
using namespace std;
int main() {
vector<int> v;
vector<int> a(5,1);
vector<int> last(a);
cout<<"print last"<<endl;
for(int i:last) {
cout<<i<<" ";
}cout<<endl;
cout<<"Capacity-> "<<v.capacity()<<endl;
v.push_back(1);
cout<<"Capacity-> "<<v.capacity()<<endl;
v.push_back(2);
cout<<"Capacity-> "<<v.capacity()<<endl;
v.push_back(3);
cout<<"Capacity-> "<<v.capacity()<<endl;
cout<<"Size-> "<<v.size()<<endl;
cout<<"Elemetn at 2nd Index" <<v.at(2)<<endl;
cout<<"front " <<v.front()<<endl;
cout<<"back " <<v.back()<<endl;
cout<<"before pop"<<endl;
for(int i:v) {
cout<<i<<" ";
}cout<<endl;
v.pop_back();
cout<<"after pop"<<endl;
for(int i:v) {
cout<<i<<" ";
}
cout<<"before clear size "<<v.size()<<endl;
v.clear();
cout<<"after clear size "<<v.size()<<endl;
}
Deque:
#include <iostream>
#include<deque>
using namespace std;
int main() {
deque<int> d;
d.push_back(1);
d.push_front(2);
//d.pop_front();
cout<<endl;
cout<<"Print First INdex Element-> "<<d.at(1)<<endl;
cout<<"front "<<d.front()<<endl;
cout<<"back "<<d.back()<<endl;
cout<<"Empty or not" <<d.empty()<<endl;
cout<<"before erase" <<d.size()<<endl;
d.erase(d.begin(),d.begin()+1);
cout<<"after erase" <<d.size()<<endl;
for(int i:d){
cout<<i<<endl;
}
}
List:
#include <iostream>
#include<list>
using namespace std;
int main() {
list<int> l;
list<int> n(5,100);
cout<<"Printing n"<<endl;
for(int i:n) {
cout<<i<<" ";
}cout<<endl;
l.push_back(1);
l.push_front(2);
for(int i:l) {
cout<<i<<" ";
}
cout<<endl;
l.erase(l.begin());
cout<<"after erase"<<endl;
for(int i:l) {
cout<<i<<" ";
}
cout<<"size of list"<<l.size()<<endl;
}
Stack:
#include <iostream>
#include<stack>
using namespace std;
int main() {
stack<string> s;
s.push("love");
s.push("babbar");
s.push("Kumar");
cout<<"Top Element-> "<<s.top()<<endl;
s.pop();
cout<<"Top Element-> "<<s.top()<<endl;
cout<<"size of stack"<<s.size()<<endl;
cout<<"Empty or not "<<s.empty()<<endl;
}
Queue:
#include <iostream>
#include<queue>
using namespace std;
int main() {
queue<string> q;
q.push("love");
q.push("Babbar");
q.push("Kumar");
cout<<"Size before pop" <<q.size()<<endl;
cout<<"First Element "<<q.front()<<endl;
q.pop();
cout<<"First Element "<<q.front()<<endl;
cout<<"Size after pop" <<q.size()<<endl;
}
Priority Queue:
#include <iostream>
#include<queue>
using namespace std;
int main() {
//max heap
priority_queue<int> maxi;
//min - heap
priority_queue<int,vector<int> , greater<int> > mini;
maxi.push(1);
maxi.push(3);
maxi.push(2);
maxi.push(0);
cout<<"size-> "<<maxi.size()<<endl;
int n = maxi.size();
for(int i=0;i<n;i++) {
cout<<maxi.top()<<" ";
maxi.pop();
}cout<<endl;
mini.push(5);
mini.push(1);
mini.push(0);
mini.push(4);
mini.push(3);
int m = mini.size();
for(int i=0;i<m;i++) {
cout<<mini.top()<<" ";
mini.pop();
}cout<<endl;
cout<<"khaali h kya bhai ?? -> "<<mini.empty()<<endl;
}
Set:
#include <iostream>
#include<set>
using namespace std;
int main() {
set<int> s;
s.insert(5);
s.insert(5);
s.insert(5);
s.insert(1);
s.insert(6);
s.insert(6);
s.insert(0);
s.insert(0);
s.insert(0);
for(auto i : s) {
cout<<i<<endl;
}cout<<endl;
set<int>::iterator it = s.begin();
it++;
s.erase(it);
for(auto i : s) {
cout<<i<<endl;
}
cout<<endl;
cout<<"-5 is present or not -> "<<s.count(-5)<<endl;
set<int>::iterator itr = s.find(5);
for(auto it=itr;it!=s.end();it++) {
cout<<*it<<" ";
}cout<<endl;
}
Map:
#include <iostream>
#include<map>
using namespace std;
int main() {
map<int,string> m;
m[1]= "babbar";
m[13]="kumar";
m[2]="love";
m.insert( {5,"bheem"});
cout<<"before erase"<<endl;
for(auto i:m) {
cout<<i.first<<" "<<i.second<<endl;
}
cout<<"finding -13 -> " <<m.count(-13)<<endl;
// m.erase(13);
cout<<"after erase"<<endl;
for(auto i:m) {
cout<<i.first<<" "<<i.second<<endl;
}cout<<endl<<endl;
auto it = m.find(5);
for(auto i=it;i!=m.end();i++) {
cout<<(*i).first<<endl;
}
}
Algo:
#include <iostream>
#include<algorithm>
#include<vector>
using namespace std;
int main() {
vector<int> v;
v.push_back(1);
v.push_back(3);
v.push_back(6);
v.push_back(7);
cout<<"Finding 6-> "<<binary_search(v.begin(),v.end(),6)<<endl;
cout<<"lower bound-> "<<lower_bound(v.begin(),v.end(),6)-v.begin()<<endl;
cout<<"Uppper bound-> "<<upper_bound(v.begin(),v.end(),4)-v.begin()<<endl;
int a =3;
int b =5;
cout<<"max -> "<<max(a,b);
cout<<"min -> "<<min(a,b);
swap(a,b);
cout<<endl<<"a-> "<<a<<endl;
string abcd = "abcd";
reverse(abcd.begin(),abcd.end());
cout<<"string-> "<<abcd<<endl;
rotate(v.begin(),v.begin()+1,v.end());
cout<<"after rotate"<<endl;
for(int i:v){
cout<<i<<" ";
}
sort(v.begin(),v.end());
cout<<"after sorting"<<endl;
for(int i:v){
cout<<i<<" ";
}
}
'개발자 > C++(Linux, Window)' 카테고리의 다른 글
| [C++][STL] map 정리 (0) | 2021.09.23 |
|---|---|
| [C++] STL pair 클래스(퍼옴) (0) | 2021.09.21 |
| C++ : 범위 기반 for 반복문 (0) | 2021.09.20 |
| [C++] STL 2차원 vector 정의 및 사용 (0) | 2021.09.20 |
| [VSCode] macOS에서 Visual Studio Code로 C/C++ 코딩하기(2) - 디버깅을 위한 tasks.json, launch.json 설정 (0) | 2021.07.25 |